首页
自驾快讯
自驾线路
自驾路书
自驾游记
自驾营地
自驾租车
自驾攻略
自驾商城
自驾景区
自驾手册
自驾活动
自驾杂志
自驾专题
自驾酒店
城市周边
汽车在线
人物专访
自驾达人
你游我导
俱 乐 部
自驾问答
自驾社区
热点景区推荐
热门活动
春满江南·花开满城|3.21江
集结户外
烟花三月·赏花自驾8日
集结户外
沂蒙山自驾 3月20-22 领略沂
集结户外
千车万人游林州系列活动第一
集结户外
【钧鹏旅行】2026北京出发西
北京钧鹏汽车
【钧鹏旅行】衡水湖樱花季自
北京钧鹏汽车
热点文章
·
清明上河园的连载
·
龙门石窟2011中秋诗会
·
擅自关闭火警系统 酒店被罚8万
·
国内经济型酒店迎来“加盟时代”
·
旅行社出险后行使理赔权却遭拒
·
24K“快乐商旅”文化受顾客欢迎
·
著名四大草原交汇的地方--令人向
图片新闻
黔南自驾游 娇羞苗女最
2006比亚迪-新浪经典自驾
车身洗澡 轮胎定位 自驾
自驾途中易发生问题 哪些
首页
>
自驾快讯
> 景区资讯 > 正文
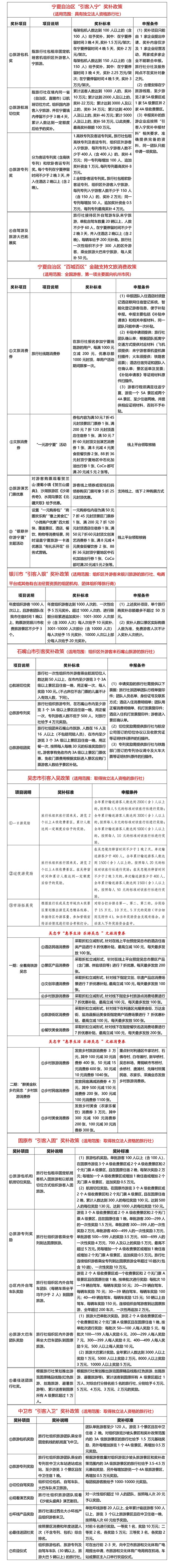
宁夏发布文旅促消费优惠政策“菜单”
2023-9-22 17:14:20 来源:自驾车旅游联盟网 访问量:648344
《自驾游》官方微信号:zgzjy123
《自驾游》官网:
www.chinazjy.com
《自驾游》咨询电话:010-80706518
0
0
相关新闻
上一篇:
双节将至!宁夏发布文旅促消费活动“菜单”
下一篇:
宁夏文旅促消费精品旅游线路“菜单”
尾 篇:
2025宁夏文旅重点客源市场春季宣传推广活动在襄阳启动
文章评论
还没有任何评论
您还未登录,只能匿名发表评论。或者您可以
登陆
后发表
称 呼:
多少得写点东西再提交啊!
评论内容:
联系方式
|
友情链接
|
在线留言
|
站点地图
|
本站部分图文内容取自互联网。您若发现有侵犯您著作权行为,请及时告知,我们将在第一时间删除侵权作品、停止继续传播。
Copyright © 2004 - 2008
chinazjy
.com
Inc.All rights reserved. 途游环球自驾游俱乐部(北京)有限公司 版权所有
京ICP备18053732号
京公网络:110114000478号
京公网络:110114000478号
技术支持:
博搜网络